kaiyun开云官方在线入口
首页
kaiyun开云官方在线入口
学校简介
决策机构
现任领导
历史沿革
校园风景
联系我们
组织机构
党群部门
行政部门
直属单位
教学单位
信息公开
依法治校
教育教学
校园文化
招生就业
招生工作
就业信息
党建工作
党的二十大精神专题
党史学习教育专题
不忘初心,牢记使命专题
基层动态
合作交流
首页
kaiyun开云官方在线入口
组织机构
信息公开
依法治校
教育教学
校园文化
招生就业
党建工作
合作交流
通知公告
首页
/
通知公告
/ 正文
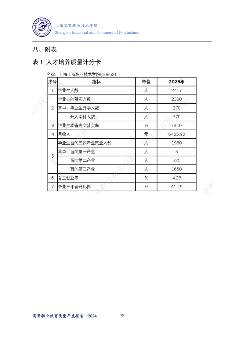
kaiyun开云官方在线入口高等职业教育质量年度报告(2024)
发布人:xuanchuan1
时间:2024-01-11
点击:
899
来源:
操作>>