- 发布人:xuanchuan
- 时间:2022-09-01
- 点击:1461
- 来源:
全面推进“大思政课”建设的工作方案
为深入贯彻落实习近平总书记关于“大思政课”的重要指示批示和在中国人民大学考察时的重要讲话精神,贯彻落实中共中央、国务院《关于新时代加强和改进思想政治工作的意见》,中共中央办公厅、国务院办公厅印发的《关于深化新时代学校思想政治理论课改革创新的若干意见》和中共中央办公厅《关于加强新时代马克思主义学院建设的意见》精神,坚持不懈用习近平新时代中国特色社会主义思想铸魂育人,制定本工作方案。
一、总体要求
党的十八大以来,特别是习近平总书记亲自主持召开学校思想政治理论课教师座谈会以来,思政课在党中央治国理政战略全局中的地位日益凸显,发展环境和整体生态发生根本性转变,习近平新时代中国特色社会主义思想铸魂育人成效明显,思政课建设、日常思想政治工作、课程思政全面推进。同时,一些地方和学校对“大思政课”建设的重视程度不够,开门办思政课、调动各种社会资源的意识和能力还不够强,课程教材体系还需要进一步完善,有的学校教师数量不足、质量不高,对实践教学重视不够,有的课堂教学与现实结合不紧密,大中小学思政课一体化建设亟需深化,有的学校第二课堂重活动轻引领,课程思政存在“硬融入”“表面化”等现象。
全面推进“大思政课”建设,要坚持以习近平新时代中国特色社会主义思想为指导,聚焦立德树人根本任务,推动用党的创新理论铸魂育人,不断增强针对性、提高有效性,实现入脑入心。坚持开门办思政课,强化问题意识、突出实践导向,充分调动全社会力量和资源,建设“大课堂”、搭建“大平台”、建好“大师资”,建设全国高校思政课教研系统,设立一批实践教学基地,推出一批优质教学资源,做优一批品牌示范活动,支持建设综合改革试验区,推动思政小课堂与社会大课堂相结合,推动各类课程与思政课同向同行,教育引导学生坚定“四个自信”,成为堪当民族复兴重任的时代新人。
二、改革创新主渠道教学
1.建构党的创新理论研究阐释和教育教学的自主知识体系。各高校全面开设“习近平新时代中国特色社会主义思想概论”课。中央宣传部、教育部编写习近平新时代中国特色社会主义思想概论课教材。教育部实施习近平新时代中国特色社会主义思想研究重大专项,加强习近平新时代中国特色社会主义思想系统化学理化和分领域分专题研究,将习近平新时代中国特色社会主义思想有机融入全面贯穿哲学社会科学各学科知识体系。
2.建强思政课课程群。各地各校加强以习近平新时代中国特色社会主义思想为核心内容的课程群建设,形成必修课加选修课的课程体系。高校要统筹全校力量,结合自身实际,重点围绕习近平经济思想、习近平法治思想、习近平生态文明思想、习近平强军思想、习近平外交思想以及“四史”、宪法法律、中华优秀传统文化等设定课程模块,开设选择性必修课程。
3.优化思政课教材体系。落实系列重大主题教育指南和纲要,深入推进习近平总书记在地方工作期间的重大实践、视察地方和学校重要论述进课程教材。及时修订思政课统编教材,将党的创新理论最新成果有机融入各门思政课。编写马克思、恩格斯、列宁关于哲学社会科学及各学科重要论述摘编。持续推进新时代马克思主义理论研究和建设工程重点教材建设。
4.拓展课堂教学内容。教育部组织制作“思政课导学”课件、讲义、专题片等,帮助教师讲深讲透讲活学好思政课的重要意义。各地各校围绕新时代的伟大实践,充分挖掘地方红色文化、校史资源,将伟大建党精神和抗疫精神、科学家精神、载人航天精神等伟大精神,生动鲜活的实践成就,以及英雄模范的先进事迹等引入课堂,推动党的创新理论和历史融入各学段各门思政课。
5.创新课堂教学方法。各校加强对学生思想、心理及关心的热点难点问题研究,制定针对性的教学方案。善于采用多样化的教学方法,注重发挥学生主体性作用,积极运用小组研学、情景展示、课题研讨、课堂辩论等方式组织课堂实践。有条件的高校要为思政课配备助教,协助开展教学组织、课后答疑等工作。
6.优化教学评价体系。高校要建立校领导、教学督导、马克思主义学院班子成员、思政课教师和学生参加的多维度综合教学评价工作体系,重视教学过程评价,增加教学研究和教学成果在评价体系中的权重。用好思政课教学评价结果,作为马克思主义学院和班子成员考核的重要指标,作为思政课教师绩效考核、职称晋升、评奖评优等的基本依据。充分发挥教学指导委员会等专家组织作用,开展教学调研指导。鼓励有条件的高校聘请思政课退休教师担任教学督导员、青年教师的成长导师。
三、善用社会大课堂
7.构建实践教学工作体系。高校要普遍建立党委统一领导,马克思主义学院积极协调,教务处、宣传部、学工部、团委等职能部门密切配合的思政课实践教学工作体系,在马克思主义学院指定专人负责,建立健全安全保障机制,积极整合思政课教师和辅导员队伍,共同参与组织指导思政课实践教学。将思政课教师、辅导员指导学生开展实践活动、指导学生理论社团等纳入教学工作量。参照学生专业实训(实习)标准设立思政课实践教学专项经费。
8.落实思政课实践教学学时学分。高校要严格落实本科2个学分、专科1个学分用于思政课实践教学的要求,中小学校要安排一定比例的课时用于学生社会实践体验活动。精心设计实践教学大纲,坚决避免实践教学娱乐化、形式化、表面化。鼓励有条件的高校开设专门的实践教学课。
9.组织开展多样化的实践教学。教育部持续组织开展中国国际“互联网+”大学生创新创业大赛青年红色筑梦之旅、习近平新时代中国特色社会主义思想大学习领航计划、“小我融入大我,青春献给祖国”主题社会实践、“技能成才,强国有我”主题教育等活动。高校要紧扣思政课实践教学目标和要求,利用志愿服务、理论宣讲、社会调研等实践活动,开展实践教学。注重总结实践教学成果,把优秀成果作为课堂教学的有效补充,支持出版高校思政课实践教学成果,推动实践教学规范化。
10.建好用好实践教学基地。教育部会同有关部门,利用现有基地(场馆),分专题设立一批“大思政课”实践教学基地。发挥好教育部高校思政课教师研学基地的实践教学功能。各地教育部门要结合实际,积极建设“大思政课”实践教学基地。大中小学要主动对接各级各类实践教学基地,开发现场教学专题,开展实践教学。有条件的学校可与有关基地建立长效合作机制,加强研究和资源开发。各基地要积极创造条件,与各地教育部门、学校建立有效工作机制,协同完成好实践教学任务。
四、搭建大资源平台
11.建设全国高校思政课教研系统。教育部建设“全国高校思政课教师网络集体备课平台”网络支持系统、“青梨派”大学生自主学习系统、高校思政课教学创新中心资源开发系统、高校思政课教学指导委员会指导审核评估系统、高校思政课教师基础数据系统、高校思政课教师研修培训系统等为一体,共建共享、系统集成、全面覆盖的全国高校思政课教研系统。
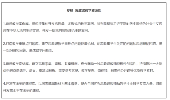
12.推进国家智慧教育平台建设使用。教育部把“大思政课”摆在教育信息化的突出位置,加强国家智慧教育平台思政教育资源建设。通过项目支持的方式,推动教学资源建设常态化机制化。组织开发和推荐一批科学权威实用的课件、讲义,推动一线教师统一使用。加强思政课教学资源库建设,实施中小学思政课精品课程建设计划,推出一批思政“金课”。加大优质资源推广使用力度,指导各地各校用好国家智慧教育平台。
13.打造网络教育宣传云平台。教育部会同中央网信办等,组织开展“大思政课”网络主题宣传活动,鼓励师生围绕思政课教学内容创作微电影、动漫、音乐、短视频等,建设资源共享、在线互动、网络宣传等为一体的“云上大思政课”平台。加强高校思想政治工作网、大学生在线、易班等网络平台建设。积极研发成本适宜的虚拟仿真教学资源。组织开展“同上一堂思政大课”活动。各地各校用好“学习强国”等平台,鼓励思政课教师积极参加中央和地方主流媒体的政论、时政节目,广泛传播党的创新理论。
五、构建大师资体系
14.建设专兼结合的师资队伍。各地各校严格按照要求配备建强高校专职思政课教师、辅导员队伍,提高中小学专职思政课教师比例,实行思政课特聘教授、兼职教师制度,积极聘请党政领导、科学家、老同志、先进模范等担任思政课兼职教师。深入实施马克思主义学院院长(书记)培养工程,通过集中培养培训、委托重大项目、加强实践锻炼、开展国际国内访学等方式,培养一批青年马克思主义理论家。
15.搭建队伍研究平台。充分发挥国家社科基金规划项目、教育部人文社科研究项目思政课教师研究专项作用,设立马克思主义理论研究和建设工程后期资助项目,组织教师加强马克思主义理论和思政课教学研究。重点支持开展“大思政课”建设规律、思政课教学难点及对策、大中小学思政课一体化、课程思政等研究。举办习近平新时代中国特色社会主义思想进教材进课堂进头脑系列研讨会。建设辅导员工作室、资助开展课题研究、推广优秀工作案例。
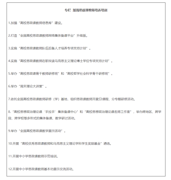
16.提升队伍综合能力。完善国家、地方、学校三级培训体系,实现思政课教师培训全覆盖。教育部完善“手拉手”集体备课机制,定期组织开展教学研讨活动。开展中小学思政课教师示范培训、教学基本功展示交流活动。建设辅导员网上资源库、开发虚拟仿真实训平台,组织支持开展国情考察。各地教育部门要建立中小学思政课教师轮训制度,依托各级党校和高校马克思主义学院每3年对中小学思政课教师至少进行一次不少于5日的集中脱产培训。中小学校新进专职思政课教师须取得思政课教师资格。小学兼职思政课教师在上岗前应完成一定学时的专业培训,并考核合格。各地各高校建立专门制度,常态化支持思政课骨干教师到各级宣传、教育等党政机关或基层挂职锻炼、蹲点调研,相关经历纳入评奖评优、干部选聘体系,相关成果作为职称评聘参考。严格落实生均经费用于思政课教师的学术交流、实践研修等,并逐步加大支持力度。
六、拓展工作格局
17.分层分类开展“大思政课”综合改革试点。教育部围绕实践教学、教师队伍建设、大中小学思政课一体化、问题式专题化团队教学和均衡发展等思政课改革创新重大问题,在北京、天津、上海、江西、陕西等地设立综合改革试验区。地方党政负责同志坚持联系高校并讲思政课。坚持教材编写、师资培养、理论阐释、教学研究相结合,统筹推进习近平新时代中国特色社会主义思想研究中心(院)、国家教材建设重点研究基地、人文社科重点研究基地、师资培训中心、马克思主义学院等建设,开展“联学联讲联研”综合改革试点。深入推进“三全育人”综合改革,持续扩大高校“一站式”学生社区综合管理模式建设试点。
18.深入推进大中小学思政课一体化建设。教育部加强大中小学思政课一体化建设指导委员会建设,支持各地建设一批一体化基地,鼓励高校积极开展与中小学思政课共建。各地教育部门加强引导和协调,建立大中小学师资培育、听课评课、教研交流、集体备课等常态化工作机制。
19.全面推进课程思政高质量建设。教育部组建高等学校课程思政教学指导委员会,研制普通本科专业类课程思政教学指南,组织开展高校教师课程思政教学能力培训,建设一批课程思政系列共享资源库。建成一批课程思政示范高校,推出一批课程思政示范课程,选树一批课程思政教学名师和团队,建设一批高校课程思政教学研究示范中心。加强中小学学科德育建设。
20.扎实开展日常思政教育活动。学校党委书记、校长要在开学、毕业典礼等重要场合,讲授“思政大课”。学校要以重大纪念日、重大历史事件为契机,通过“学习新思想,做好接班人”主题教育、职教学生读党报、新时代先进人物进校园、论坛讲坛、讲座报告会等,组织专题“思政大课”。教育部打造并集中展示一批校园文化原创精品,建设一批文化传承基地。办好“全国大学生网络文化节”和“全国高校网络教育优秀作品推选展示活动”。
七、加强组织领导
21.强化统筹协调。教育部、中央宣传部做好“大思政课”建设的总体谋划。中央网信办指导做好“大思政课”全媒体宣传。科技部、工业和信息化部、生态环境部、国家卫生健康委、国家文物局、国家乡村振兴局、中国关心下一代工作委员会等部门,加强对基地的指导和建设,切实发挥好基地的育人功能。
22.积极推进落实。各地要把“大思政课”建设作为“十四五”时期推动思政课高质量发展的重要抓手,在基地资源、经费投入、队伍建设、条件保障等方面采取有效措施。将中外合作办学院校纳入“大思政课”建设整体布局。各地各校要及时总结宣传“大思政课”建设的好经验好做法,营造良好舆论氛围。
(来源:教育部网站)
